상속재산 분할은 단순히 법정상속분에 따라 기계적으로 이루어지는 것이 아닙니다. 피상속인 생전의 증여나 유증, 상속인의 기여, 상속채무 등 다양한 요소를 고려하여 각 상속인이 실제로 받을 몫, 즉 '구체적 상속분'을 정하게 됩니다.
오늘 포스팅에서는 특히, 공동상속인 중 특별수익자가 있는 경우나 기여자가 있는 경우 등 다양한 상황에 따라 구체적 상속분이 어떻게 달라지는지, 구체적 상속분 산정방법과 관련 사례를 함께 살펴보겠습니다.

1. 특별수익자만 있는 경우
특별수익자는 피상속인으로부터 생전에 증여나 유증 등의 혜택을 받은 상속인을 말합니다. 특별수익자가 있는 경우에는 상속재산에 대한 구체적 상속분을 계산하는 데 있어서 가장 먼저 확인해야 하는 것은 초과특별수익을 받은 상속인이 있는지 여부입니다.
초과특별수익자란, 상속개시시점의 재산에 생전증여액을 가산한 간주 상속재산 가액을
공동상속인별 법정상속분으로 나누었을 때, 산출된 법정상속분 가액보다
이미 증여받은 상속인의 생전 증여액이 많은 경우의 특별수익자를 말합니다.

1) 초과 특별수익자가 없는 경우
- 생전증여에 의한 특별수익자의 구체적 상속분 계산 : 상속개시 당시의 상속재산 가액에 생전증여 가액을 더한 금액을 상속재산으로 간주합니다. 이후, 이 상속재산에 각자의 법정상속분을 곱하여 산출한 액수에서 특별수익의 가액을 공제하면, 해당 특별수익자의 구체적인 상속분이 산정됩니다.
- 유증에 의한 특별수익자의 구체적 상속분 계산 : 유증은 이미 상속재산에 포함되어 있으므로, 증여와 달리 상속재산에 가산할 필요 없이 법정상속분에서 유증액을 공제하여 구체적 상속분을 산출합니다.
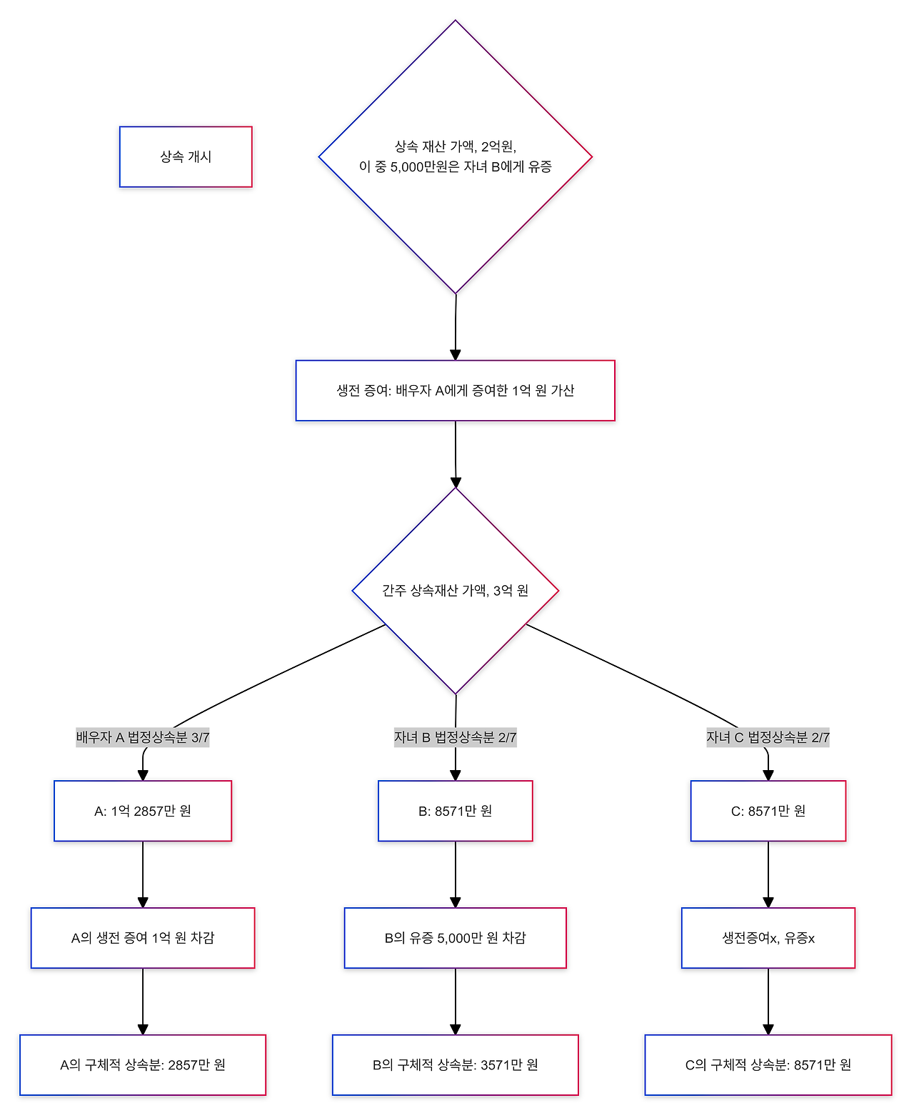
1-1) 초과 특별수익자가 없는 경우, 구체적 사례
1) 상황:
- 박영수 씨가 사망하고, 상속인으로 배우자 A와 자녀 B, C가 있습니다.
- 상속 개시 당시의 상속재산 가액은 2억 원입니다.
- A는 생전에 1억 원, B는 유증으로 5,000만 원을 받았을 때의 경우입니다.
2) 간주 상속재산 가액: 3억 원 (2억 원 + 1억 원), 유증액은 간주 상속재산 가액에 산입 하지 않음.
3) 법정상속분: A는 1억 2,857만 원 (3억 원 X 3/7), B와 C는 각각 8571만 원 (3억 원 X 2/7)
4) 구체적 상속분:
- A : 2,857만 원 (=법정상속분 1억 2,857만 원-생전 증여액 1억 원) ※A는 초과 특별수익자 아님
- B: 3,571만 원 (법정상속분 8571만 원 - 유증 가액 5,000만 원)
- C: 8,571만 원

2) 초과 특별수익자가 있는 경우
- 초과 특별수익자는 특별수익액이 자신의 법정상속분을 초과하는 상속인을 의미합니다.
- 초과 특별수익자는 초과분을 반환할 필요는 없지만, 그 초과분은 다른 상속인이 부담하게 됩니다.
- 다른 상속인의 부담 방법에는 '구체적 상속분 기준설'과 '초과특별수익자 부존재 의제설','법정상속분 기준설'이 대립합니다. 최근 대법원 판례는 법정상속분 기준설을 따르는 판시를 하였습니다.
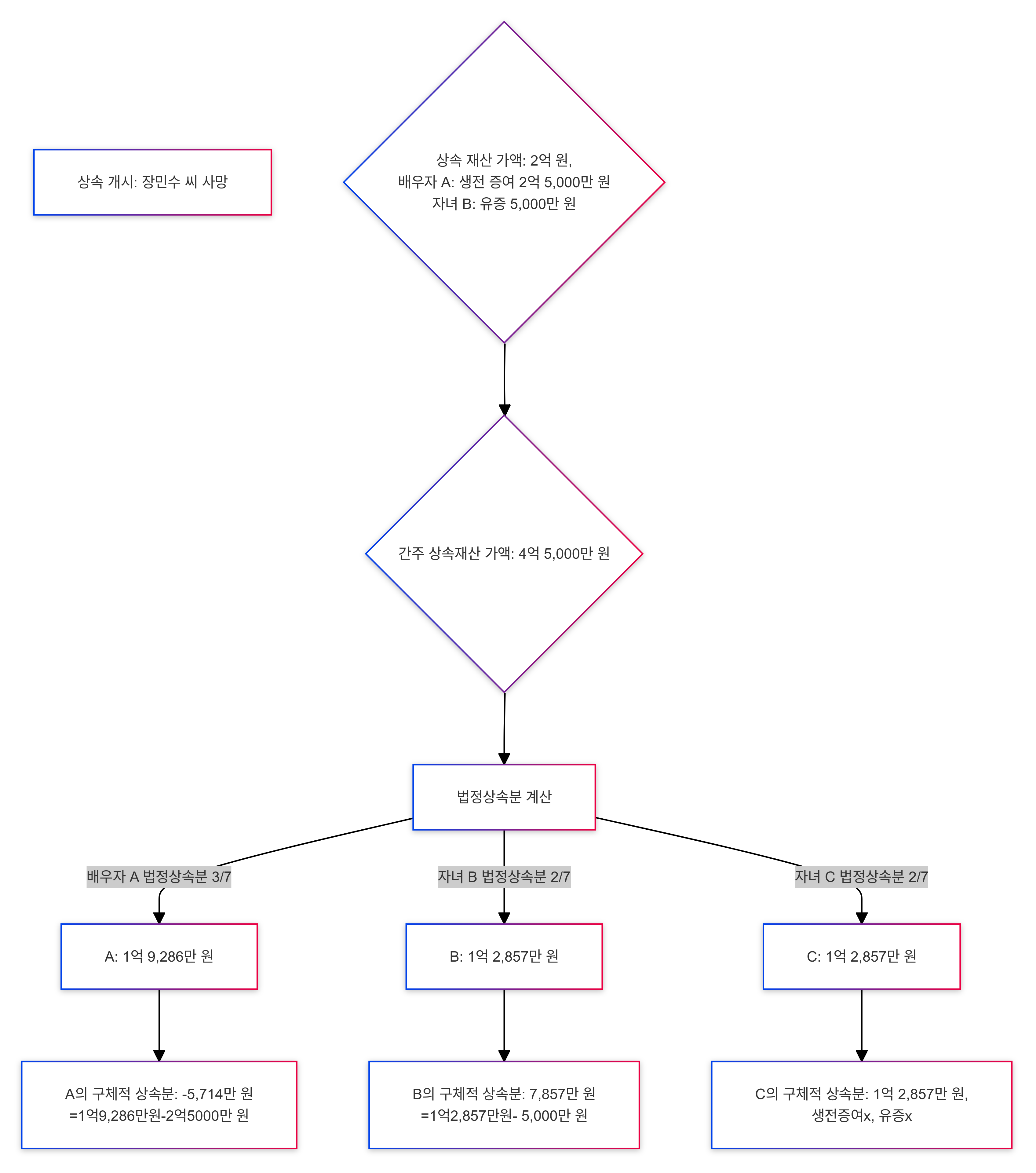
2-1) 초과 특별수익자가 있는 경우, 구체적 사례
1) 상황: 장민수 씨가 사망하고, 상속인으로 배우자 A와 자녀 B, C가 있습니다. 상속 개시 당시의 상속재산 가액은 2억 원이었습니다. A는 생전에 2억 5,000만 원을 증여받았고, B는 유증으로 5,000만 원을 받았으며, C는 생전에 아무런 증여나 유증을 받지 않았습니다.
- 간주 상속재산 가액: 4억 5,000만 원 (2억 원 + 2억 5,000만 원)
- 법정상속분: A는 1억 9,286만 원 (4억 5,000만 원 X 3/7), B와 C는 각각 1억 2,857만 원 (4억 5,000만 원 X 2/7)
- 구체적 상속분:
- A: -5,714만 원 (법정상속분 1억 9,286만 원 - 생전 증여액 2억 5,000만 원)
- B: 7,857만 원 (법정상속분 1억 2,857만 원 - 유증 가액 5,000만 원)
- C: 1억 2,857만 원
2) 결과: A는 자신의 법정상속분인 1억 9,286만 원을 초과하여 생전에 2억 5,000만 원을 증여받았기 때문에, A는 상속분이 없으며 오히려 법정상속분보다 5,714만 원을 초과하게 됩니다.

3) A의 초과 특별수익 5,714만 원 다른 공동상속인 부담방법:
- 구체적 상속분 기준설: 이 견해에 따르면, B와 C는 각자의 구체적 상속분 비율에 따라 A의 초과분을 부담하게 됩니다. 예를 들어, A의 초과 특별수익 5,714만 원을 B와 C가 각각의 구체적 상속분 비율로 안분하여 부담하게 되어, 최종적으로 B와 C의 상속분이 줄어들게 됩니다.
- B의 부담액: 1,142만 원 [= 5,714만 원 X 7,857만 원 / (7,857만 원 + 1억 2,857만 원)]
- C의 부담액: 4,572만 원 [= 5,714만 원 X 1억 2,857만 원 / (7,857만 원 + 1억 2,857만 원)]
- 최종 상속분:
- B: 6,715만 원 (7,857만 원 - 1,142만 원)
- C: 8,285만 원 (1억 2,857만 원 - 4,572만 원)

- 초과 특별수익자 부존재 의제설: 이 방법을 따르면, 초과 특별수익자인 A를 상속인에서 제외하고, B와 C만으로 상속재산을 재분배합니다. 이 경우, 간주 상속재산은 2억 원(상속 개시 당시의 상속재산)으로 계산되며, B와 C는 각각 1억 원씩의 상속재산을 분배받습니다.
- B는 유증으로 5,000만 원을 받았으므로, 구체적인 상속분은 5,000만 원이 됩니다.
- C는 1억 원을 그대로 상속받게 됩니다.

- 법정상속분 기준설: 이 견해에 따르면, 초과 특별수익자인 A를 상속인에서 제외한 상태에서 B와 C는 각자의 법정 상속분 비율에 따라 A의 초과분을 부담하게 됩니다. 예를 들어, A의 초과 특별수익 5,714만 원을 B와 C가 법정 상속분 비율로 부담하게 되는데, 초과특별수익자부존재의제설의 결과와 대부분 동일한 결과가 도출되게 됩니다.
- B의 부담액: 2,857만원 [= 5,714만 원 X 1/2]
- C의 부담액: 2,857만원 [= 5,714만 원 X 1/2]
- 최종 상속분:
- B: 5,000만 원 (7,857만 원 - 2,857만 원)
- C: 1억 원 (1억 2,857만 원 - 2,857만 원)

2-2) 대법원 2022. 6. 30.자2017스98, 99, 100, 101 결정 : 나머지 공동상속인이 법정상속분 기준으로 안분
대법원은 위 결정에서 초과특별수익자는 상속재산분할 절차에서 더 이상 상속받지 못하고, 초과특별수익자가 초과분을 다른 공동상속인에게 반환할 필요가 없다는 종래의 일반적 견해를 명시적으로 확인하여 주었습니다.
초과특별수익자의 초과 특별 수익을 다른 공동상속인들이 안분하여 부담하는 방법은 통상 위와 같은 세 가지 방법을 의미합니다. 종래 실무는 주로 초과특별수익자 부존재 의제설 또는 법정상속분 기준설에 따라 처리하였습니다. (일반적으로 두 방법의 결과는 동일합니다.)
대법원은 위 판결에서 초과특별수익을 법정상속분율을 기준으로 나머지 공동상속인들이 안분하여 부담해야 한다고 판시했습니다.

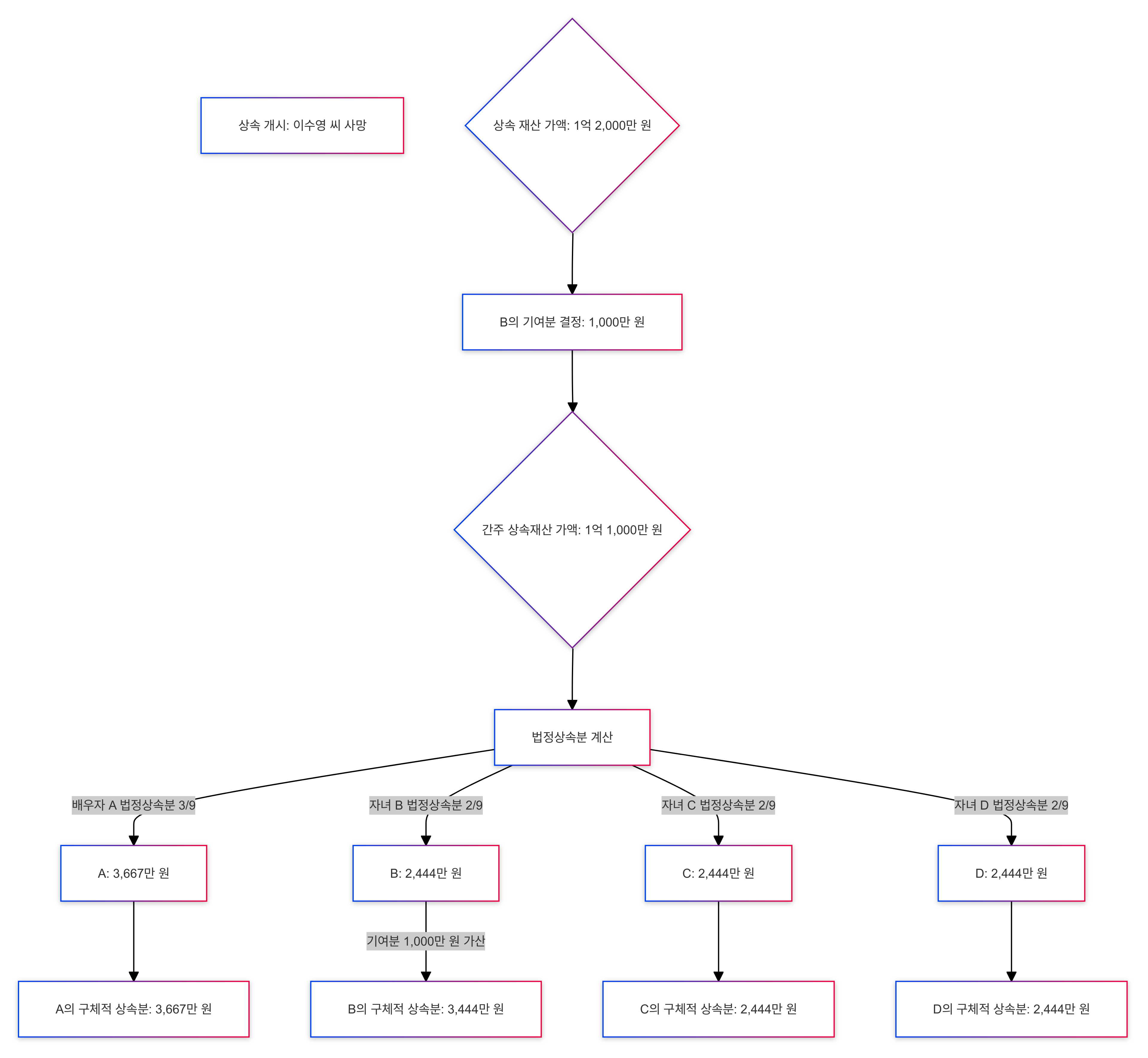
2. 기여자만 있는 경우
기여분은 상속인이 피상속인을 특별히 부양하거나 재산의 유지 또는 증가에 기여한 경우 인정되는 몫으로서, 상속분할대상에서 제외되므로, 기여자가 있을 때는 상속재산에서 기여분을 일단 공제한 후 나머지 재산을 상속재산으로 간주하여 법정상속분액을 계산합니다. 기여자는 이렇게 계산된 법정상속분에 자신의 기여분을 더해 상속분을 산정하게 됩니다.
상황: 이수영 씨가 사망하고, 상속인으로 배우자 A와 자녀 B, C, D가 있습니다. 상속재산 가액은 1억 2,000만 원이며, B의 기여분이 1,000만 원으로 정해졌습니다.
- 간주 상속재산: 1억 1,000만 원 (상속재산 가액 1억 2,000만 원 - 기여분 1,000만 원)
- 법정상속분: A는 3,667만 원 (1억 1,000만 원 X 3/9), B, C, D는 각각 2,444만 원 (1억 1,000만 원 X 2/9)
- 구체적 상속분:
- A: 3,667만 원
- B: 3,444만 원 (법정상속분 2,444만 원 + 기여분 1,000만 원)
- C와 D: 각각 2,444만 원

3. 특별수익자와 기여분이 모두 있는 경우
1) 대법원 판례에 따른 구체적 상속분의 산출
특별수익자와 기여자가 함께 존재하는 경우, 먼저 기여분을 공제한 후 특별수익을 고려하여 구체적 상속분을 산정합니다. 초과특별수익자가 존재하는 경우 초과특별수익의 분담에 대하여 대법원 판례에 따라 법정상속분 기준설에 따를 경우 다음과 같은 순서로 구체적 상속분을 계산하게 됩니다.
1단계 (상속재산 가액 계산 기여분) : 상속개시 당시 상속재산에서 기여분은 공제하고, 특별수익(생전증여액)을 추가한 금액을 상속재산으로 간주
2단계 (법정상속분 가액의 산출) : 기여분과 생전증여 가액을 고려한 간주 상속재산에서 법정상속분에 따라 상속인별로 상속가액을 산출합니다.
3단계 (구체적 상속분 가액의 산출)
- 기여자인 상속인 : 위 법정상속분에 기여분을 더한 금액이 최종 상속분이 됩니다.
- 초과특별수익자인 생전증여받은 상속인: 위와 같이 산출된 법정상속분보다 생전 증여액이 더 많은 초과특별수익자는 기존 받은 생전증여액을 반환할 의무는 없으나, 더 이상 상속을 받을 수는 없습니다.
- 초과특별수익자가 생전증여 받은 상속인 : 위에서 산출된 법정상속분 가액에서 생전증여 가액을 제외한 금액을 상속받게 됩니다.
- 수증자인 상속인: 위에서 산출된 법정상속분에서 수증 가액을 제외한 금액을 상속받게 됩니다.
- 생전증여 X & 유증 x는 상속인 : 위에서 산출된 법정상속분을 상속받게 됩니다.
4단계 (초과특별수익의 분담) : 법정상속분 이상 생전증여받은 초과특별수익자의 초과특별수익 가액에 대하여는 나머지 상속인들이 2단계 법정상속분 비율에 따라 안분하여 부담하게 됩니다.
대법원 판례는 법정상속분 기준설을 택하고 있으므로, 2단계에서 산출된 법정상속분 비율에 따라 초과특별수익 분담액을 결정하게 됩니다. 만일 구체적 상속분기준설을 따르는 경우에는 3단계 산출된 구체적 상속분의 비율대로 초과특별수익을 안분하여 부담하게 됩니다.

2) 기여자와 초과특별수익자가 있는 경우 구체적 사례
상황: 김철수 씨가 사망하고, 상속인으로 배우자 A와 자녀 B, C, D, E가 있습니다. 상속 개시 당시의 상속재산 가액은 50억 원입니다. 자녀 B의 기여분이 10억 원으로 인정되었고, 배우자 A는 생전에 50억 원을 증여받았습니다. 자녀 C는 생전에 5억 원을 증여받았으며, 자녀 D는 5억 원의 유증을 받았습니다. 자녀 E는 특별수익 없이 상속인이 되었습니다.
1단계 : 간주 상속재산 가액 계산
- 기여분을 반영하기 전의 간주 상속재산 가액: 105억 원 (상속재산 50억 원 + A의 생전 증여 50억 원 + C의 생전 증여 5억 원)
- 법정상속분 계산을 위한 상속재산: 95억 원 (간주 상속재산 105억 원 - B의 기여분 10억 원)
2단계 : 법정상속분 가액의 산출
- A: 25.909억 원 (95억 원 X 3/11)
- B: 17.273억 원 (95억 원 X 2/11)
- C: 17.273억 원 (95억 원 X 2/11)
- D: 17.273억 원 (95억 원 X 2/11)
- E: 17.273억 원 (95억 원 X 2/11)
3단계 : 구체적 상속분 가액의 산출
1) 기여자인 B의 상속분 산출 : B의 최종 상속분: 27.273억 원 (법정상속분 17.273억 원 + 기여분 10억 원)
2) 초과특별수익자인 A의 상속분
- A: 생전 증여액 50억 원 > 법정상속분 25.909억 원
- A는 초과특별수익자로, 구체적 상속분이 0원이 됩니다. A는 더 이상 상속을 받을 수 없으며, 다만 기존받은 생전 증여액 50억 원에 대하여 반환할 의무는 없습니다.
3) 초과특별수익자가 아닌 C의 상속분
- C: 법정상속분 17.273억 원에서 생전 증여 받은 5억 원을 공제
- C의 최종 상속분: 12.273억 원 (17.273억 원 - 5억 원)
4) 유증을 받은 D의 상속분
- D: 법정상속분 17.273억 원에서 유증 받은 5억 원을 공제
- D의 최종 상속분: 12.273억 원 (17.273억 원 - 5억 원)
5) 특별수익이 없는 E의 상속분
- E: 법정상속분인 17.273억 원을 그대로 상속받습니다.
4단계 : 초과특별수익 분담
A의 초과특별수익 24.091억 원 (50억 원 - 25.909억 원)은
다른 상속인들인 B, C, D, E가 법정상속분 비율에 따라 안분하여 부담합니다.
(대법원 2022. 6. 30. 자 2017스98,99,100,101 결정)
- B의 부담액: 6.023억 원 [= 24.091억 원 X 17.273억 원 / (17.273억 원 + 17.273억 원 + 17.273억 원 + 17.273억 원)]
- C의 부담액: 6.023억 원 [= 24.091억 원 X 17.273억 원 / (17.273억 원 + 17.273억 원 + 17.273억 원 + 17.273억 원)]
- D의 부담액: 6.023억 원 [= 24.091억 원 X 17.273억 원 / (17.273억 원 + 17.273억 원 + 17.273억 원 + 17.273억 원)]
- E의 부담액: 6.023억 원 [= 24.091억 원 X 17.273억 원 / (17.273억 원 + 17.273억 원 + 17.273억 원 + 17.273억 원)]
5단계 : 최종 상속분 산정
- B: 21.25억 원 (27.273억 원 - 6.023억 원)
- C: 6.25억 원 (12.273억 원 - 6.023억 원)
- D: 6.25억 원 (12.273억 원 - 6.023억 원)
- E: 11.25억 원 (17.273억 원 - 6.023억 원)
초과 특별수익자 부존재 의제설에 따라 초과 특별수익자인 A를 상속인에서 제외하고, 나머지 상속인 자녀 B, C, D, E 만으로 상속재산을 재분배하는 방식으로 B, C, D, E의 최종상속분을 산출하여도 동일한 상속액이 산출됩니다.
<상황>
- 배우자 A가 상속인에 부존재한다고 의제하면 상속당시 상황은 다음과 같습니다.
1) 상속 개시 당시 상속재산 가액: 50억 원
2) 자녀 B의 기여분: 10억 원
3) 자녀 C의 생전 증여: 5억 원
4) 자녀 D의 유증: 5억 원
5) 자녀 E: 특별수익 없음
1단계 : 간주 상속재산 가액 계산
간주 상속재산 가액: 45억 원 (상속재산 50억 원 + C의 생전 증여 5억 원 - 기여분 10억 원)
2단계 : 법정상속분 가액 계산
A가 부존재하다고 전제하면 상속인들은 모두 자녀이므로, 법정상속분 비율은 동일합니다. 따라서 B, C, D, E의 법정상속분 비율은 동일하게 1/4로 계산하면 됩니다. 따라서, 각 상속인의 법정상속분 가액은 다음과 같이 계산됩니다:
B: 11.25억 원 (45억 원 X 1/4)
C: 11.25억 원 (45억 원 X 1/4)
D: 11.25억 원 (45억 원 X 1/4)
E: 11.25억 원 (45억 원 X 1/4)
3단계 : 구체적 상속분 가액 계산
1) 기여자인 B의 구체적 상속분
B의 법정상속분: 11.25억 원
B의 구체적 상속분: 21.25억 원 (11.25억 원 + 기여분 10억 원)
2) 생전 증여를 받은 C의 상속분
C의 법정상속분: 11.25억 원
C의 구체적 상속분: 6.25억 원 (11.25억 원 - 생전 증여 5억 원)
3) 유증을 받은 D의 상속분
D의 법정상속분: 11.25억 원
D의 구체적 상속분: 6.25억 원 (11.25억 원 - 유증 5억 원)
4) 특별수익이 없는 E의 상속분
E의 법정상속분 및 최종 상속분: 11.25억 원
4단계 : 초과특별수익의 분담
이 방식은 A를 상속인에서 처음부터 배제하였으므로 위 구체적 상속분에 반영할 초과특별수익이 애초에 가산되어 있지 않으므로, 위 구체적 상속분 가액이 최종상속액이 됩니다.
5단계 : 최종 상속액 요약 (대법원 판례 기준과 동일한 금액이 산출)
B: 21.25억 원
C: 6.25억 원
D: 6.25억 원
E: 11.25억 원

요약하면, 상속인들의 최종 상속분 가액의 계산은 다음과 같은 순서로 이루어지게 됩니다.
1단계 : 간주상속재산 가액의 산정 [=상속개시시점 상속재산 +특별수익 중 생전증여액 - 기여분 - 제3자유증(미이행증여, 사인증여)]
간주상속재산 가액은, 상속개시시점의 상속재산에 상속인의 특별수익을 더하고, 기여자의 기여분과 제3자에 대한 유증(미이행증여, 사인증여 포함)을 제하여 산출합니다.
2단계 : 법정상속분 가액의 산정 (=간주상속재산 가액 X 법정상속지분율)
위 단계에서 산출된 간주상속재산액에 각 상속인의 법정상속지분율을 곱하여 각 상속인별 법정상속분액을 산정합니다.
3단계 : 구체적 상속분 가액의 산정 (=법정상속분 가액 - 특별수익 + 기여분)
상속인별 구체적 상속분 가액은, 위 단계에서 산출된 법정상속분액에 각 상속인별 특별수익을 제하고, 기여분을 더한 금액이 됩니다.
4단계 : 초과특별수익의 분담
특별수익자 중 법정상속분 가액보다 생전증여액이 많은 초과특별수익자가 있는 경우, 법정상속분 가액을 초과하는 생전증여액을 나머지 상속인들 간에 법정상속분 가액 비율에 따라 분담하여야 합니다.(대법원 판례)
5단계 : 최종 상속분 가액 산정
초과특별수익까지 공제한 금액이 최종적으로 각 상속인들의 최종 상속분 가액이 됩니다.

4. 상속채무가 있는 경우
상속채무는 가분채무와 불가분채무로 나뉘며, 가분채무의 경우 상속개시와 동시에 공동상속인들에게 법정상속분에 따라 자동으로 분할 귀속되는 것이므로, 가분채무는 상속재산 분할의 대상이 없다는 것이 대법원 판례의 태도입니다. (대법원 1997. 6. 24. 선고 97다8809 판결 )
위와 같은 가분채무에 대하여 공동상속인들이 분할에 합의한 경우, 이는 상속재산 협의분할이 아니라 채무의 면책적 인수로서 채권자 동의가 필요하며 상속재산 분할의 소급효도 인정되지 않습니다.
기타 다양한 채무의 공동상속의 문제에 대하여는 아래 포스팅에서 자세히 설명드렸으므로 해당 포스팅 내용을 참고해 주시기 바랍니다.
2024.08.06 - [상속] - 상속 빚 폭탄, 당신도 안전하지 않다! 채권 채무 공동상속의 모든 것, 전문가의 조언과 대처법

5. 마무리

법무법인 강호 오준성 변호사
- 서울대 법대 출신, 사법시험 49회 합격 - 탁월한 법률 지식과 통찰력
- 다양한 소송 경험 - 수많은 승소 사례로 증명된 실력
- 의뢰인 중심의 맞춤형 법률 서비스 - 복잡한 상속 문제, 확실하게 해결해 드립니다!
법률상담이 필요하신 분은 아래 이미지를 클릭해주세요. 법률상담페이지로 연결됩니다.
Disclaimer: 본 내용은 법률 정보 제공을 위한 것으로, 법률 자문이 아닙니다. 구체적인 사안에 대한 법률 자문은 변호사와의 상담을 통해 받으시기 바랍니다.
